3DCenter
3DTools
Forum
Hauptlinks
Startseite
News
7-Tage-News
Linklisten der News
Newsindex-Übersicht
AMD RDNA3
AMD RDNA4
AMD RDNA5
Intel Battlemage
Intel Celestial
nVidia Blackwell
nVidia N1X & GB10
nVidia Rubin
AMD Zen 4
AMD Zen 5
AMD Zen 6
Intel Arrow Lake
Intel Panther Lake
Intel Nova Lake
Artikel
Downloads
Suche
Navigation
Gfx Performance
Gfx Stromverbrauch
Gfx Marktüberblick
25 Jahre 3DCenter
IT-Meme des Tages
Abbildungen
Neue Bilder
Neue Beiträge
Umfragen
Forenneuigkeiten
Techweb Suche
Impressum
3DCenter Archiv
Startseite
›
Abbildungen
›
News+Blog
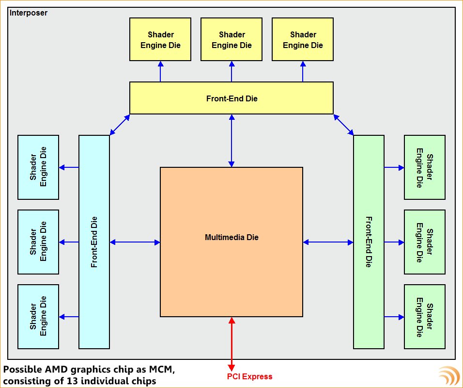
AMD-Grafikchip als MultiChip-Design aus 13 Einzel-Chips (schematisch)
Sa., 15.06.2024 18:51 –
Leonidas
Bookmark/Search this post with:
News+Blog
Original
Thumbnail
Kleine Vorschau
Vorschau2
Kleine Vorschau2
Druckversion
Translate
3DCenter unterstützen
Shoppen bei Amazon
Spende per Patreon
Spende per PayPal
Spende per Steady
Spende per Monero
alle Möglichkeiten
Neueste Blogeinträge
Newsindex-Listen zu N1X/GB10, Zen 7, Druid und einigen Intel-Lakes
Ein Beispiel zu den Limits von KI
The Age of Lion (Cove)
Unsitte: Spoilern von Sport-Ergebnissen
3DCenter ist jetzt werbefrei - und benötigt nun Unterstützung
mehr
Neue Forenbeiträge
Neuer Monitor und Schwenkarm für Wandbefestigung
Microsoft Edge: Passwörter landen als Klartext im Speicher
LOV111VOL - seriös oder lieber bekannte Alternativen?
AMD Software: Adrenalin Edition 26.5.2 WHQL
The Talos Principle 3
mehr
Neue Beiträge im Forum Technologie
AMDs FidelityFX Super Resolution 2.0/3.0/4.0 (FSR 2.0, FSR 3.0, FSR 4.0)
Real-time Raytracing
Unreal Engine 5
Optiscaler, das Multifunktionswerkzeug für Upscaling, Framegenerierung und mehr
So viel zum Thema Optimierung auf Konsolen
mehr
Uns folgen
Partner
PCGH.de
Planet 3DNow!
TweakPC
Spieleflut
Spiele Tipps
WinFuture
GameZone
Umfrage
Umfrage: Wie ist der Ersteindruck zu Intels Arrow Lake Refresh?:
Positiver Ersteindruck, bin aber schon mit gleichwertigem oder besserem eingedeckt.
Positiver Ersteindruck, könnte interessant werden für eine Neuanschaffung (bzw. schon gekauft).
Positiver Ersteindruck, aber preislich außerhalb meiner Interessenlage.
Durchschnittlicher Ersteindruck, die Spiele-Performance ist immer noch nicht ausreichend gut.
Durchschnittlicher Ersteindruck, das anstehende Ende des Sockels LGA1851 wiegt zu schwer.
Durchschnittlicher Ersteindruck, primär aus anderem Grund.
Negativer Ersteindruck, die Spiele-Performance ist immer noch nicht ausreichend gut.
Negativer Ersteindruck, das anstehende Ende des Sockels LGA1851 wiegt zu schwer.
Negativer Ersteindruck, primär aus anderem Grund.
Ältere Umfragen
Ergebnisse